今天是:

登录     |     注册     |     设为首页     |     加入收藏     |     联系我们
您现在的位置:首页 > 新闻资讯 > 时事新闻
【通知】江西环保厅:危险废物经营许可证核发行政审批和固体废物(含危险废物)跨省转移许可行政审批规程
更新时间:2018-08-24 13:49:45      来源:江西环保厅      浏览量:
各设区市、省直管县(市)环保局:
为进一步规范危险废物经营许可证核发行政审批和固体废物(含危险废物)跨省转移许可行政审批工作,促进行政权力“阳光”运行,提高工作效率和服务水平,我厅修订了《江西省环境保护厅危险废物经营许可证核发行政审批规程》和《江西省环境保护厅固体废物(含危险废物)跨省转移许可审批规程》,现印发你们,请遵照执行并在固体(危险)废物管理工作中加强对产废单位与经营单位的监管与指导。
 
两项规程自印发之日起实行。《江西省环境保护厅关于印发固体(危险)废物行政审批规程的通知》(赣环防字〔2013〕42号)同时废止。
 
附件:1. 江西省环境保护厅危险废物经营许可证核发行政审批规程
      2. 江西省环境保护厅固体废物(含危险废物)跨省转移许可审批规程
 
江西省环境保护厅
2018年8月20日
(此件主动公开)
 
 
 
附件1
江西省环境保护厅危险废物经营许可证核发行政审批规程
 
一、目的和依据
 
为进一步规范危险废物经营许可审批工作,根据《中华人民共和国固体废物污染环境防治法》,《危险废物经营许可证管理办法》(国务院令第408号,经中华人民共和国国务院令第645号、666号修改),《危险废物经营单位审查和许可指南》(环境保护部公告 2009年 第65号,经环境保护部2016年第65号公告修改)制定本规程。

二、许可范围

除以下二类情形,其他危险废物经营许可证由省环境保护厅审批颁发:
(一)医疗废物集中处置单位的危险废物经营许可证由医疗废物集中处置设施所在地设区的市级人民政府环境保护主管部门审批颁发。
(二)从事机动车维修活动中产生的废矿物油的危险废物收集经营活动、从事居民日常生活中产生的废镉镍电池的危险废物收集经营活动的单位的危险废物经营许可证由县级人民政府环境保护主管部门审批颁发。

三、许可条件

从事危险废物收集、贮存、利用、处置经营活动的单位,应当依照本规程,申请危险废物经营许可证。申请领取危险废物经营许可证的单位,应当在江西省境内依法成立,并在从事危险废物经营活动前向发证机关提出申请,并具备以下条件:
(一)有3名以上环境工程专业或者相关专业中级以上职称,并有3年以上固体废物污染治理经历的技术人员;
(二)有符合国务院交通主管部门有关危险废物运输安全要求的运输工具;
(三)有符合环境保护标准或者技术规范要求的包装工具,中转和临时存放设施、设备以及相应的贮存设施、设备;
(四)有与所经营的危险废物类别相适应的处置利用设备设施、技术、工艺和配套污染防治设施;
(五)有保证危险废物经营安全的规章制度、污染防治措施,并制定危险废物管理计划及意外事故应急救援预案;
(六)以填埋方式处置危险废物的,应当依法取得填埋场所的土地使用权。

四、申请人应提供的材料

(一)申请危险废物经营许可应当提供以下材料
1.申请报告(参考格式见附件1);
2.江西省危险废物经营许可证申请表(格式文书,正反面打印,见附件2); 
3.3名以上环境工程专业或者相关专业中级以上职称技术人员相关职称证明和3年以上固体废物污染治理经历证明,技术人员与企业签订的有效劳动合同复印件;
4.符合危险废物运输规定及安全要求的证明,包括运输单位营业执照正、副本复印件、交通部门颁发的允许从事危险废物运输的道路运输经营许可证复印件、危险废物运输车辆运营证、危险货物运输驾驶员证、押运员证的复印件。无危险废物运输资质的申请单位,应提供与拥有危险废物运输资质的单位签订的在有效期内的运输协议(或合同)的复印件,并同时提供上述材料(以上复印件须加盖运输单位印章); 
5.包装工具照片(图样)及文字说明,符合条件的贮存设施、设备文字(图片)说明;
6.厂区平面布置图,项目处置利用设施、设备文字及图片说明,采用的工艺流程、处置利用技术文字及图片说明; 
7.符合条件的和配套污染防治设施的文字、表格及图片说明,处置利用过程中新产生危险废物委托处理协议;延续或变更经营类别、规模的单位,须提供近半年内按环评文件中的环境监测计划执行的污染物排放、周边环境质量监测报告; 
8.危险废物经营规章制度的文字材料。主要包括以下内容:(1)废物入厂分析制度,(2)人员培训制度,(3)环境监测制度,(4)危险废物管理计划,(5)应急救援预案,(6)主要设施设备操作规程;
9.经批准的建设项目环境影响评价文件及批复复印件;
10.已通过竣工环境保护验收的项目应提供项目竣工环境保护验收监测报告、自主验收意见及验收批文复印件(2017年10月1日前验收项目提供环保行政主管部门验收批复文件,2017年10月1日后固废法、噪声法修订前验收项目提供自主验收意见及行政主管部门固废、噪声验收合格的文件);新建成尚未验收项目应提供试运行计划(含环境保护设施试运行计划); 2015年1月1日至2016年12月31日之间备案管理的项目应提供相应的合法合规备案资料;
11.企业工商营业执照;
12.土地使用权证(仅限于以填埋方式处置危险废物)。
(二)申请危险废物经营许可证变更法人名称、法定代表人和住所的应提供以下材料
1.企业变更申请报告;
2.企业危险废物经营许可证申请表(格式文书,正反面打印);
3.企业变更后营业执照正、副本复印件(加盖申请单位印章);
4.工商部门的变更通知书;
5.原危险废物经营许可证正、副本原件;
6.变更法定代表人的需提供新法定代表人身份证复印件(加盖申请单位印章)。

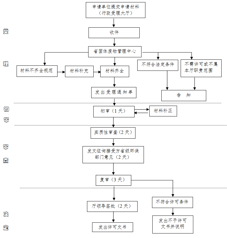
五、申办程序

(一)危险废物经营许可证核发
1.申请单位可到省环保厅领取或在江西省政务服务网下载《江西省危险废物经营许可证申请表》并准备相关材料。
2.申请单位将申请材料报经设区市(省直管试点县、市)环保部门初审后,报省环保厅行政服务大厅窗口收件后转承办部门办理。
3.省环保厅对申请材料进行形式审查后,符合条件(或补齐、补正后符合条件)的,转省固体废物管理中心进行技术评估。
4.省固体废物管理中心组织专家及相关部门对申请单位危险废物经营能力进行评估,并出具技术评估意见。
5.省环保厅组织召开危险废物经营许可证核发联审会议;根据联审意见,对拟核发危险废物许可证的单位在江西省环保厅官网公示10天,征求公众意见,无公众异议的发放其危险废物经营许可文书;对联审意见否决的单位,不予许可并书面告之理由。
(二)危险废物经营许可证变更
1.申请单位将申请材料报经设区市(省直管试点县)环保部门初审后,报省环保厅行政服务大厅窗口收件后转承办部门办理。
2.省环保厅对提交的材料进行审查,符合变更条件的,收回原危险废物经营许可证正、副本原件,按变更内容发放新的危险废物经营许可证,除变更内容外,其余事项保持不变。

六、办理时限

应当自受理申请之日起10个工作日(不含补齐补正材料、企业整改、专家审查及公示时间)内做出决定,10个工作日内不能做出决定的,经行政机关负责人批准可以延长10个工作日。如需听证,听证时间不计入许可办理时间。符合条件的,颁发危险废物经营许可证,并予以公告;不符合条件的,书面通知申请单位并说明理由。

七、危险废物经营许可证管理

(一)项目未通过竣工环境保护验收之前的申请单位,可以颁发临时危险废物经营许可证,有效期为3个月以上,但最长不超过1 年。完成项目竣工环保验收后,申请换发正式危险废物经营许可证,有效期为5年。
(二)变更单位名称、法定代表人和住所的,应当自工商变更登记之日起15个工作日内申请办理危险废物经营许可证变更手续。
(三)发生改变危险废物经营方式、增加危险废物经营类别、新建或者改建、扩建原有危险废物经营设施、经营危险废物超过原批准年经营规模20%以上等情况的单位,应当按原程序重新申请办理危险废物经营许可证。
(四)危险废物有效期届满后继续从事危险废物经营活动的,应当于经营许可证有效期届满前60个工作日内按原程序提出延续申请。
(五)危险废物经营单位应当接受环保部门的监管,环保部门不定期进行检查。发现违法情形的,环保部门责令整改直至由原发证机关暂扣或吊销危险废物经营许可证。

八、承办部门

土壤环境保护处。

九、收费标准

不予收费。
 
附件1:申请报告参考格式
附件2:江西省危险废物经营许可证申请表
附件3:江西省环境保护厅危险废物经营许可审批流程图


附件1:申请报告参考格式
附件2:江西省危险废物经营许可证申请表

附件3:江西省环境保护厅危险废物经营许可审批流程图
 
附件2
江西省环境保护厅固体废物(含危险废物)跨省转移许可审批规程
 
一、许可依据

为规范固体废物(含危险废物)跨省转移许可审批工作,根据《中华人民共和国固体废物污染环境防治法》第23条,第59条第1款,结合我省实际情况,制定本规程。

二、许可对象

产生并将固体废物转移出本省贮存、处置的单位或将危险废物转移出本省贮存、处置、利用的单位。

三、许可条件

(一)申请单位与接受单位签订委托处理协议或合同;
(二)运输固体废物(含危险废物)必须符合国家有关法律、法规、规章规定以及相关标准、技术规范的要求;
(三)转出固体废物(含危险废物)的,需取得接受单位所在地省(自治区、直辖市)人民政府环境保护行政主管部门同意;
(四)转移危险废物,应制定运输过程中可能发生污染事故和其他突发性事件相应的应急响应计划;
(五)转移危险废物,应严格遵守危险废物转移联单制度和符合环境污染防治的有关规定。

四、申请人应当提供的材料

(一)申请报告(参考格式见附件1);
(二)江西省固体废物(含危险废物)跨省转移申请表(在江西省危险废物监管平台填写);
(三)转移的固体废物(含危险废物)性状清单(一般固体废物参照填写,格式文书,见附件3);
(四)固体废物(含危险废物)运输方案(一般固体废物参照简要填写,格式文书,见附件4);
(五)危险废物运输应急响应计划(仅限于危险废物,格式文书,见附件5);
(六)委托处理协议或合同复印件(加盖申请单位和接受单位印章);
(七)符合危险废物运输规定的材料。包括运输合同(自行运输的除外),运输单位营业执照、道路运输经营许可证、危险货物运输车辆道路运输证、危险货物运输驾驶员和押运员从业资格证、驾驶员机动车驾驶证的复印件(仅限于危险废物,以上复印件加盖申请单位和运输单位印章); 
(八)申请单位及接受单位双方的营业执照复印件(加盖单位印章);
(九)接受单位危险废物经营许可证复印件(仅限危险废物,加盖接受单位印章)。

五、申办程序

(一)申请单位在江西省危险废物监管平台填写《江西省固体废物(含危险废物)跨省转移申请表》并上传申请材料,同时将2份纸质件材料邮寄至省环保厅;
(二)省环保厅对申请材料进行审查,并书面征求接受地省级环保部门意见; 
(三)省环保厅根据接受地省级环保部门意见,对接受地省级环保部门同意的转移批次,发出许可文书,并在江西省环境保护厅官网上公开;对接受地省级环保部门不同意的转移批次,发出不予许可文书。

六、审批时限

自受理许可申请之日起10个工作日内做出决定(不含商接受地环保部门意见时间),10日内不能做出决定的,经行政机关负责人批准可以延长10日。

七、转移管理

(一)申请单位应当在固体废物(含危险废物)转移前3日内应将转移路线、计划和时间等信息报告移出地环境保护局,同时将预期到达时间报告接受地环境保护行政主管部门,并自觉接受当地以及沿途环保部门的监管。
(二)申请单位应主动落实固体废物(含危险废物)转移过程中的各项安全规章制度、环保措施和应急预案,采取有效措施防止因转移对环境造成二次污染。
(三)申请单位拟转移固体废物(含危险废物)的种类、接受单位与批复内容不一致,以及转移数量超过批准转移数量时须重新办理。

八、承办部门

土壤环境保护处  电话:0791-86869997。

九、收费标准

不予收费。
 
附件1:申请报告参考格式
附件2:江西省固体废物(含危险废物)跨省转移申请表

附件3:转移的固体废物(含危险废物)性状清单
附件4:固体废物(含危险废物)运输方案
附件5:危险废物运输应急响应计划
附件6:固体废物(含危险废物)跨省转移审批流程图

 
 
评论(0)
还可以输入140
需要登陆才可发布评论,去登录
  • 46危废